精神分裂症的阴性症状(如情感表达减少、动机缺乏等)影响约50%-60%的患者,严重损害功能预后,但其神经机制仍不清楚。传统静息态功能磁共振成像分析方法主要关注平均连接强度,可能忽略了大脑网络组织的关键时间特征。
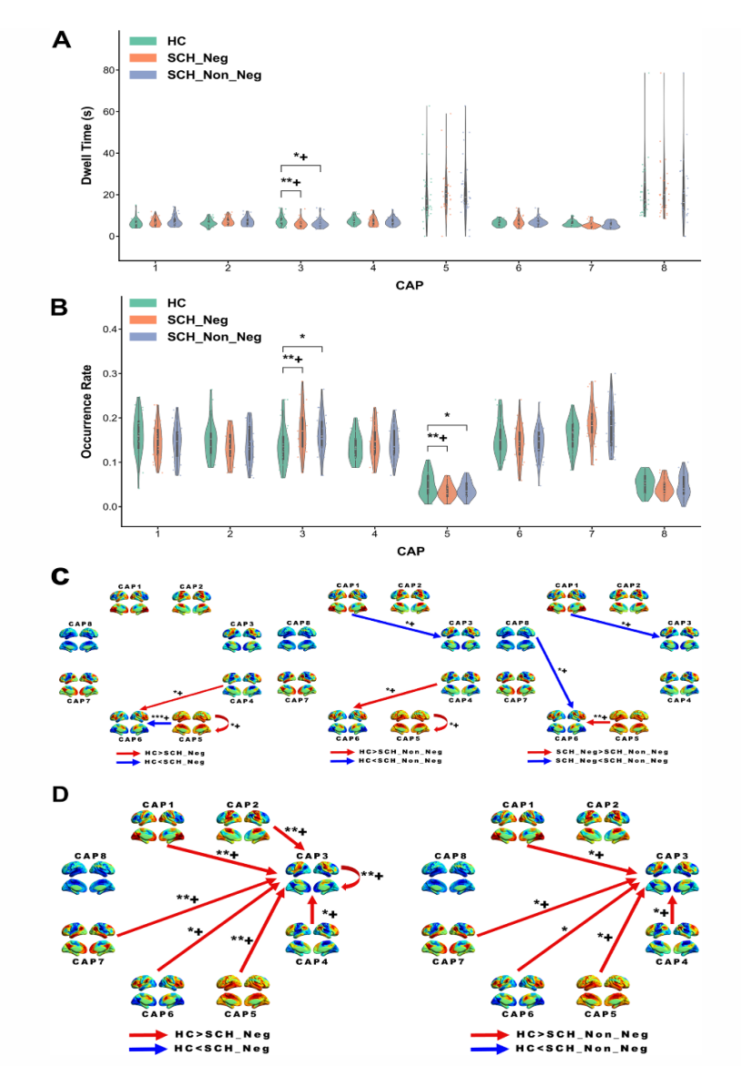
本研究采用共激活模式分析(Co-activation Pattern Analysis, CAP)技术,探索了精神分裂症阴性症状患者的大脑网络动态特征。研究团队对96名参与者进行分析,包括34名健康对照者、31名以阴性症状为主的精神分裂症患者和31名无显著阴性症状的精神分裂症患者。CAP分析能够以单个时间点为单位捕捉大脑的瞬时激活状态,识别出8种不同的大脑功能状态,揭示感觉运动网络、默认模式网络和显著性网络之间的动态交互模式。


研究发现,以阴性症状为主的患者表现出特定的神经特征:在空间上,感觉运动-视觉网络状态稳定性下降;在时间上,从感觉运动状态向控制-显著性网络状态存在过度转换,提示患者难以稳定处理外界感觉信息。这些网络异常与症状严重程度无显著相关,表明它们是稳定的“特质性”神经标记,而非随症状波动的“状态性”改变。相比之下,无显著阴性症状的患者组则表现出与症状严重程度相关的“状态依赖性”网络异常。
这一发现为理解精神分裂症的异质性提供了新的研究视角,所识别的特质性网络标记有望发展为神经影像生物标志物,用于精准诊断、治疗靶点识别和疗效评估,对临床实践具有参考意义。
本研究近期接受于Human Brain Mapping(JCR Q1,5年影响因子4.4)。太阳成集团tyc33455心理学院博士生王形松为第一作者,上海市精神卫生中心博士后张瑶为共同第一作者。太阳成集团tyc33455心理学院孔丽教授、上海精神卫生中心吕钦谕副研究员和易正辉教授为通讯作者。该研究得到了中国科学院心理所陈楚侨研究员的大力支持,并获得国家自然科学基金(82071501)和上海市科技创新行动计划自然科学基金项目(21ZR1455400)资助。
论文信息: Wang X., Zhang Y., Wang P.-j., et al. (2025). Altered Brain Network Dynamics in Schizophrenia Patients With Predominant Negative Symptoms: A Resting-State fMRI Study Using Co-Activation Pattern Analysis. Human Brain Mapping, 46:e70369.
